DMX-DIY-Selbstbau

Genesis 1:3 Und Gott sprach: "Es werde Licht!" und es ward Licht.

4 Und Gott sah, dass das Licht gut war;

Home (zurück zur Hauptseite)

DMX-Multi-Board

Universal einsetzbare DMX Steuerung mit 2x8 Zeichen Display von "Electronic Assembly"
und zusätzlichem EEPROM. Der Prozessor ist ein ATMEL MEGA 8. Damit es möglich ist, die Schaltung mit 3 Mignon-Zellen je 1,5 Volt zu betreiben, wurde der Typ "ATMEGA8-8PU" gewählt. "L" steht für Low-Power. Die Schaltung kann aber auch in Geräten verbaut werden, in denen +5V vorhanden sind. Dieses Modul findet Anwendung in den Projekten DMX-Analyser und DMX-Address-Changer.

Foto DMX-Multi-Board:

DMX-Multi-Board mit LC-Display


Schaltplan DMX-Multi-Board / als PDF.

Verkleinerte Darstellung. Für volle Ansicht speichern und öffnen.

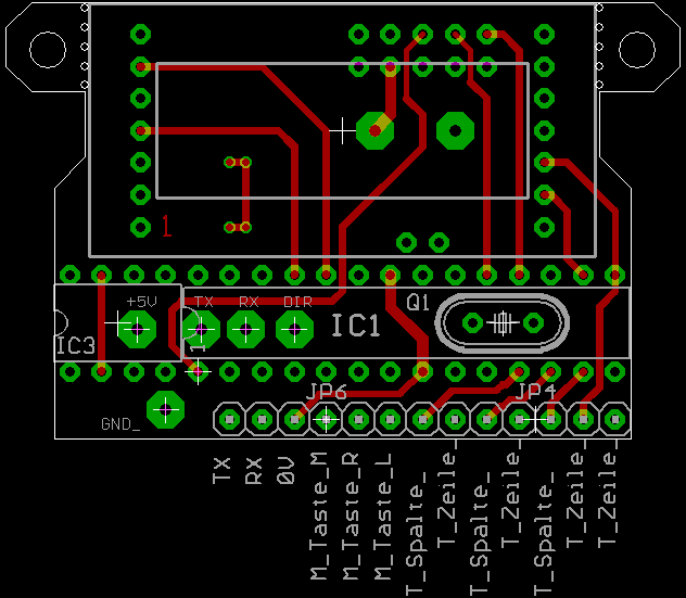
Layout der Platine:

Top Top

Copyright © 2010 by
Wolfgang Dunczewski Multimedia
Tel: 0700 / TONSTUDIO - Tel: +49 69 39043125 - Fax: +49 69 387899

12/2010